The StarNav Platform

The unified hardware, software, and cloud solution for building and deploying intelligent robots.

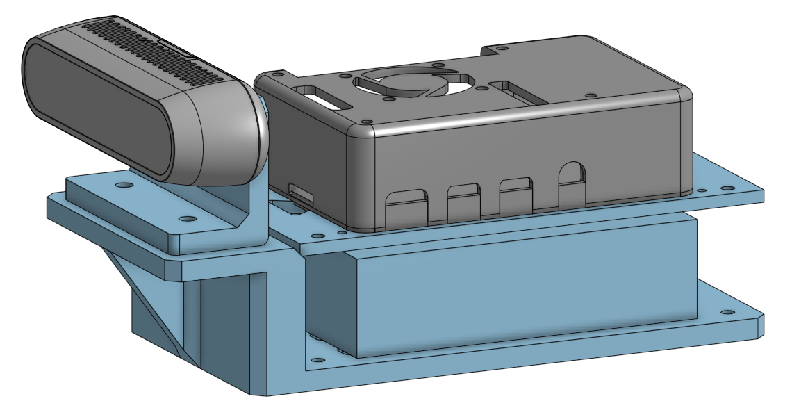
StarNav Hardware

StarNav Hardware

A reference design for a powerful, compact, and energy-efficient autonomy box. It includes a high-performance processor, a suite of sensors, and a variety of I/O ports. You can build it yourself or work with one of our manufacturing partners.

StarNav ROS

StarNav ROS

Best-in-class navigation software built on top of ROS (Robot Operating System). It provides a rich set of libraries and tools for perception, planning, and control. The software is designed to be modular and extensible, so you can easily integrate it with your existing ROS-based systems.

StarNav RMF

StarNav RMF

A cloud-based platform for managing your fleet of robots. It allows you to plan multi-robot missions, monitor the health of your robots, and collect and analyze data from the field. The cloud platform also includes a powerful simulation environment, so you can test your planning before deploying them to the real world.